400-600-4155 广东总部
134-3302-4712
首页
Home
开云(中国)产品
Software
开云(中国)开云在线登录官网
OA开云在线登录官网
PLM开云在线登录官网
MES开云在线登录官网
BI开云在线登录官网
APS开云在线登录官网
全条码管理
智造看板
开云(中国)方案
Solution
精密五金开云(中国)开云在线登录官网
塑胶制品开云(中国)软件
3C电子开云(中国)开云在线登录官网
汽车配件开云(中国)软件
机械制造开云(中国)开云在线登录官网
照明行业开云(中国)软件
家用电器开云(中国)开云在线登录官网
医疗器械开云(中国)软件
化工行业开云(中国)开云在线登录官网
玩具行业开云(中国)软件
机器人开云(中国)开云在线登录官网
家具行业开云(中国)软件
案例
Case
精密五金
塑胶制品
3C电子
汽车配件
机械制造
照明行业
家用电器
医疗器械
家具行业
化工行业
玩具行业
机器人
服务
Service
体验
Experience
新闻
News
公司新闻
常见问答
开云(中国)软件新闻
开云(中国)
About
顺景介绍
研发中心
发展历程
荣誉资质
企业文化
联系
Contact
加盟
Join
▪ 首页
▪ 开云(中国)产品
▪ 开云(中国)方案
▪ 案例
▪ 服务
▪ 体验
▪ 新闻
▪ 开云(中国)
▪ 联系
▪ 加盟
0769-2868 2305
0769-2868 2305
微 信
在线客服
首页
>
案例
>
照明行业
返回列表
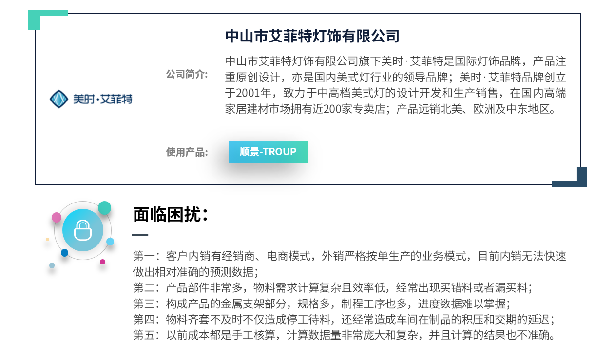
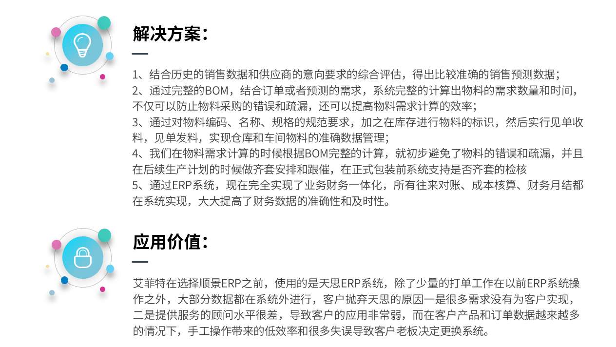
艾菲特
来源: 开云在线登录官网
人气:2863
发表时间:2021/01/11 17:21:38
【
小
中
大
】
上一篇:
创硕光业
返回目录
下一篇:
浩升灯饰
相关推荐
迪生光电
三森科技
正锝照明
驰铭
免费体验
匹配与贵司高度契合的 开云在线登录官网导入信息真实体验
免费演示
与销售顾问预约时间我 们登门为您演示
专家诊断
20多年经验的专家提供 企业信息化诊断
客户参观
免费预约客户参观亲临 开云在线登录官网现场体验
免费申请试用
1分钟快速体验
400-600-4155
立即提交
关注微信
在线客服
服务热线
服务热线:
400-600-4155
公司邮箱:
lee@centersoft.com.cn
回到顶部
米兰体育·公司网站登录入口
|
星空电子(中国)官方网站
|
九游平台_九游(中国)一站式服务平台
|
华体会球赛_华体会(中国)
|
买球赛的网站
|
多宝网页版登录入口_多宝(中国)
|
米兰体育线上平台
|
开云链接官网
|
华体会投注_hth华体会开户
|